目次へ

公開: 2011年12月26日 / 最終更新日: 2014年11月3日
Follow HalTasaki_Sdot on Twitter 更新情報を Twitter で伝えますFollow HalTasaki_Sdot on Twitter

放射線と原子力発電所事故についてのできるだけ短くてわかりやすくて正確な解説

食品中のセシウムによる内部被ばくについて考えるために

放射性セシウムを食品といっしょに摂取したことによる内部被ばくが「どれくらい大きいか」を自分で考えるための目安を二つ紹介する。 一つ目は「公式」の方法である実効線量。 シーベルトに換算した年間の被ばく量がすぐにわかる表を書いた。 二つ目は、「生命誕生以来お馴染みのカリウム 40 による内部被ばくと比較する」というやり方。 こちらは少しややこしいので、体内のセシウムの量の変化のことも含めて、ある程度詳しく説明しよう(いつも書いていることだが、この解説も多くの人のアイディアに依っており、ぼくの「オリジナリティ」はほとんどない。 あえてお名前はあげないがお世話になったみなさんに心から感謝します)

このページの目次

背景

セシウムで何シーベルトくらい被ばくするのか?

セシウムは体に何ベクレルくらいたまるのか?

「化学物質としてのセシウム」の影響

付録:計算の詳細

付録:放射性カリウムと放射性セシウムの比較

背景

事故をおこした原子力発電所から大量の放射性物質がまき散らされ、日本の広い範囲の地面と、周辺の海が汚染された。 陸地の場合、主要な放射性物質は放射性のセシウム 134 とセシウム 137 だ(ミニ解説「セシウム 137 とセシウム 134」を参照 )

放射性物質はぼくらが口にする飲み物や食べ物にも混ざっているので、内部被ばくを引き起こす。 もちろん、「直ちに健康に影響がある」ほどの量が混ざっていることはないが、長期的に健康に影響が出る可能性があるかどうかは気にしなくてはいけない。 これは、何週間といった短い期間ではなく、何年間という長い目でみて考えるべき問題だ。 特に、福島など、周囲の汚染の高い地域ではそもそも外部被ばくが無視できないので、それに加えて余分な内部被ばくをしない努力が必要だ。


報道などによれば、厚生労働省では 2012 年 4 月から、食品中の放射性物質についての新しい基準を適用することを検討している。

新しい基準の案は、

食品中の放射性物質に係わる規格基準の設定について(案)
平成 23 年 12 月 22 日、薬事・食品衛生審議会食品衛生分科会、放射性物質対策部会報告書
書類をスキャンした pdf ファイル、231Kもとの web ページ
で見ることができる。 最終的な基準値(案)は、食品 1 kg 中の放射性セシウム(セシウム 134 とセシウム 137)の量(もちろん、ベクレルで測る)で定められており、以下の表のとおり。

【食品中の放射性物質に係わる規格基準(案)】
食品区分 放射性セシウムの基準値(Bq/kg)
飲料水 10
乳児用食品 50
牛乳 50
一般食品 100

自分や家族がどのような食品を一日に何 kg 食べるのかを調べ、この表と照らしあわせれば、(新しい基準値が使われるようになったあと)最大限でどれだけの放射性セシウムを摂る可能性があるかがわかる。 たとえば、一日に水を 1 リットル(つまり 1 kg)飲み、一般食品を 1.9 kg 食べる人なら、最大限、一日あたり
  10 × 1 + 100 × 1.9 = 200 ベクレル
の放射性セシウムを摂る可能性があることになる
(単位をつけた計算に慣れている人なら、
  10 Bq/kg × 1 kg + 100 Bq/kg × 1.9 kg = 200 Bq
と計算したほうがわかりやすいだろう)。


上の基準案では放射性セシウムの量だけを定めている。 これは、セシウムが汚染の主役とみなしているからだけではなく、もっとも測定しやすい放射性セシウムによって他の放射性物質を代表させようという考えがあるからだ。 基準案を作る際には、セシウムの量と種々のデータにもとづいて、他の放射性物質の量も推定し、すべての放射性物質からの内部被ばくの寄与を考慮する工夫をしている。 いずれにせよ、セシウムからの寄与が圧倒的に大きいのだが。

この解説の以下の考察では、もっとも影響の大きい放射性セシウムについてだけ考え、他の放射性物質による内部被ばくの影響は扱わないことにする。

また、以下に示す二つの目安のうちのどちらを使うにせよ、「子供の被ばくは別格に考えなくてはいけない」という客観的な事実を念頭に置いていただきたい(詳しくは、解説「子供の被ばくに気をつけなくてはいけないのは何故か」をご覧ください)。

セシウムで何シーベルトくらい被ばくするのか?

セシウムの内部被ばくについて考える際には、実効線量を用いるのが標準的だ。 ICRP が推奨し日本の政府も従っている「公式の考え方」だ。

これは、放射性セシウムを摂取したことによって生じうる健康への影響を、(同じくらいの健康への影響を生むと推測される)全身への被ばく量に換算しようという考えである。 これによって、内部被ばくの影響もシーベルトで測ることができるので、何かと便利というわけだ(換算の基本となる考え方については、解説「内部被ばくのリスク評価について」を見よ)。

仮に、放射性セシウムを一日に平均 1 ベクレルずつ、ずっと摂り続けたとき、どれだけの内部被ばくがあるかを、ICRP(国際放射線防護委員会)の換算表に従って求めたのが次の表だ(2012 年を想定して、セシウム 134 と 137 のベクレル比を 4 対 6 とした)。 絶対に正確なものと思うべきではないが、それなりに信頼可能な目安を与えてくれる。 ここでは、1 日あたりの被ばく量と年間通算の被ばく量を求めておいた(成人の値のほうが 5 歳児よりも大きいことについては、解説「子供の被ばくに気をつけなくてはいけないのは何故か」の「『大人のほうがセシウムの内部被ばくに弱い』という誤解?」を参照)

【毎日 1 Bq の放射性セシウムを摂取し続けた際の被ばく量(実効線量)】
年齢 3 ヶ月 1 歳 5 歳 10 歳 15 歳 成人
1 日あたりの実効線量(μSv) 0.023 0.014 0.011 0.012 0.015 0.015
1 年間の実効線量(μSv) 8.4 5.0 4.0 4.2 5.6 5.6

一日に摂取するセシウムの量と被ばく量は比例する。 だから、たとえば一日に平均で 10 ベクレルを摂取するときは、この表の値をそのまま 10 倍すればいい。

たとえば、成人が一日に平均で 200 ベクレルずつの放射性セシウムを摂取し続けたとする。 上の表を 200 倍すればいいので、年間の被ばく量は 5.6 × 200 = 1120 μSv ≒ 1.1 mSv とわかる(もし外部被ばくもあれば、年間の外部被ばくの量をこれに足す)。 よく言われる「年間 1 ミリシーベルト」というのがこのあたりというわけだ。

食品の汚染と食事の状況を具体的に想定して一日の平均の放射性セシウムの量を求めれば、同じようにして年間の被ばく量の見積もりができる。

セシウムは体に何ベクレルくらいたまるのか?

セシウムによる内部被ばくについては別の視点から考えることもできる。 自然界にずっと昔からあるカリウム 40 による内部被ばくと比較することだ。

カリウムとセシウムは、体内でほぼ同様に分布すると考えられている。また、放射性カリウムの出す放射線と放射性セシウムの出す放射線はかなりよく似ている。 そこで、体内にある放射性カリウムと放射性セシウムの量を比較することでセシウムによる余分な被ばくの量の目安にできる。 「セシウムがカリウムの×倍程度だから平気だろう」とか「セシウムをカリウムの○倍以内には押さえたいから食生活を工夫しよう」という風に考えようというわけだ(また、この視点に立てば実効線量を使う必要がないことも注意しておく。実効線量の信頼性に疑問を感じている人も、この考え方なら安心して使えるのではないだろうか?)

ただし、どうやって比較すればいいかは当たり前ではないので、順を追って説明しよう。


放射性カリウムについて
カリウム(元素記号は K)は原子番号 19 の原子で、安定な原子核はカリウム 39 とカリウム 41 の二種類。 自然界にあるカリウムのほとんどはこの二つの安定な核種で、そこに 1 万分の 1 くらい、不安定なカリウム 40 が混ざっている。 カリウム 40 は不安定といっても、半減期はなんと 12 億 8 千万年。ほとんど崩壊しないということだ。

生物を学んだ人はよく知っていると思うが、カリウムはわれわれ生き物が生きていくために絶対に必要な元素だ。 神経の情報伝達とか、いろいろなところでカリウムイオンが活躍している。 われわれの体のなかには、体重のおおよそ 0.2 % 分のカリウムがあるとされる。 そして、このカリウムの量はつねにほぼ一定になるように調整されている。

自然界のカリウムのうちの約 1 万分の 1 が放射性のカリウム 40 だったことを思い出すと、われわれの体のなかのカリウム 40 の量もつねに一定に保たれているということがわかるだろう。 体重 1 kg あたり約 60 ベクレルのカリウム 40 がある。 そして、ぼくらは、カリウム 40 が体の中で出す放射線を受けてつねに内部被ばくしているのだ。 これは、生命がこの地球の誕生して以来ずっと続いていることなのである。


体に入ったセシウムはどうなるか
[amount of Cs] セシウム(Cs)は実はカリウム(K)とよく似た性質をもった元素だ。 周期表を縦に覚えている人は(←ぼくは中学の先生に縦に覚えろ言われたので、横向きには覚えていない(もちろん、縦の並びもほとんど忘れてしまったけど・・))水素 H の下に、H, Li, Na, K, Rb, Cs, Fr と続いていることを思い出そう。 周期表で縦に並んでいる元素は性質がけっこう似ているのだ。

ただし、カリウムと違ってセシウムは生命活動に使われないので、普通は体内にはほとんどない。 食べ物や飲み物といっしょにセシウムを摂ると、胃腸でほとんど吸収され、血液に溶けて全身にくまなく運ばれるとされている。 それから少し時間をかけて尿といっしょに体外に排出される。 これは、放射性のセシウムについても、安定なセシウムについても同じことだ。

カリウムは体内にたっぷりと存在し、濃度はほぼ一定だということを上で説明した。 セシウムの場合は、濃度もきわめて低いし、ふるまいはまったく異なっている。 体内にあるセシウムの量は、どれくらいセシウムを摂取するかに大きく左右されるのだ

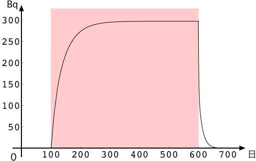
右のグラフは、5 歳児の体内の放射性セシウムの総量の時間変化を表している。 実測ではなく、ICRP の使っているモデルによって計算した理論的なグラフだ。 ここでは、この子供が 100 日目から 600 日目のあいだ(グラフではピンクで示した領域)、一日に 10 ベクレルずつの放射性セシウムをずっと摂り続け、その後、放射性セシウムの摂取をやめたということを想定している。

体内のセシウムの量は、最初はゼロだが、摂取を始めると急激に増えていき、ある一定値(この場合は約 300 ベクレル)に達したところで変化しなくなる(この子供は途中で摂取をやめているが、同じ割合で摂取を続ければ何年間も 300 ベクレルが維持される)。 この「一定値」は、日常的にどれくらいセシウムを摂取するかと、セシウムがどれくらい排出されるかのバランスで決まってくる。 「平衡量」と呼ぶことにしよう。 もちろん、摂取をやめれば、体内のセシウムの量は少し時間をかけてゼロに近づいていく。

[amount of Cs] 体内の放射性セシウムの量の変化の仕方にはもちろん個人差があり、体重や年・性別によって異なる。 左のグラフは、ICRPのモデルで計算した、成人、15 歳、10 歳、5 歳、1 歳、3ヶ月の人が、一日に 10 ベクレルずつの放射性セシウムを摂取し続けた場合の体内の放射性セシウムの時間変化である。 実際には年齢によって摂取量も大きく異なるだろうから、セシウムの量そのものを比較することに大した意味はない。 それより、子供の場合は 2、3 ヶ月ですばやく平衡量に達し、大人の場合は何年かかかってゆっくりと平衡量に達することに注意しよう。

注意: マスコミの報道(特に朝日新聞の「プロメテウスの罠」)などで「人が摂取した放射性セシウムは、心臓や甲状腺など特定の臓器に蓄積されることがわかった」というバンダジェフスキーの研究について読んで心配している人もいると思う。 バンダジェフスキーという人は、ベラルーシの政府に不当に弾圧されて逮捕されたりしたものの、がんばって論文を出版したことで知られている。 弾圧に負けす自説を貫く立派な人なのだろう。 ただし、立派な人だとしても、それで研究の内容が正しいということになるわけではないから注意が必要だ。

実際、セシウムが臓器に集中するというバンダジェフスキーの論文はデータの扱いなどがかなり杜撰(ずさん)で、研究としての信頼性は低いと思われる。 ぼく自身は医学の専門家ではないが、ぼくが調べてみた範囲でも、動物実験を含む多くの研究では、セシウムは特定の臓器には蓄積されないことを示しているようである(正確に言うと、血中の濃度よりも筋肉、腎臓、心臓での濃度が高いそうだ)。 ここでは、このような「多数派の見解」にもとづいて話を進める。

補足:付録「計算の詳細」で詳しく述べるが、放射性セシウムの平衡量は \[ \frac{r}{\log2}(a_1\,T_1+a_2\,T_2) \] と表わされる。 \(r\) が一日に摂取するセシウムの量で、 \(\log2\simeq0.69\) は 2 の自然対数である。 残る四つの量はセシウムの動態モデルのパラメター。 \(a_1\) と \(a_2\) は排出が速い成分と遅い成分それぞれの割合で、\(T_1\) と \(T_2\) はそれぞれの成分の生物学的半減期(単位は日)。 これらパラメターの具体的な値も付録にある。


セシウムの平衡量
一年以上にわたって日常的に放射性セシウムを摂取するようなとき、内部被ばくの大きさを決めているのはセシウムの平衡量だと考えていい。 そして、放射性カリウムと放射性セシウムを比較をするには、体内に存在する量(つまり、一定のカリウムの量と、セシウムの平衡量)を比べるのが見通しがよい。 たとえば摂取量を比較しても、二つの物質の動態(吸収から排出への流れ)が異なっているので、単純な対比ができないからだ。 さらに、放射線による影響を知りたいのだから、カリウムとセシウムの量はベクレルで測って比較する(もちろん、カリウムとセシウムの、ベクレルで測った量が等しくても、影響がまったく同じというわけではない。ただ、放射性カリウムからの放射線と放射性セシウムからの放射線はかなり似ているので、大ざっぱには同程度の影響を与えると考えていい。詳しくは、付録:「放射性カリウムと放射性セシウムの比較」で議論する)

下の表は、放射性セシウムを一日に平均 1 ベクレルずつとり続けたときの、体内での放射性セシウムの平衡量を年齢別にまとめたものだ。 ここでも ICRP が用いているモデルを使って計算した。 このような計算はモデルの取り方にかなり依存するので、細かい数値を気にする必要はない。 あくまで、大ざっぱな目安と思ってほしい(別のモデルを使って同じ量を計算した結果を付録「計算の詳細」の最後に示す)

【毎日 1 Bq の放射性セシウムを摂取し続けた際の体内の放射性セシウムの平衡量】
年齢 3 ヶ月 1 歳 5 歳 10 歳 15 歳 成人
体内の放射性セシウムの総量(Bq) 23 19 30 53 117 143

平衡量は、一日あたりに摂取する放射性セシウムの量に比例する。 だから、上のグラフの 5 歳児の場合は、一日に 10 Bq 摂取したので、平衡量は 30 × 10 = 300 Bq だったのだ。

ここでも、成人が一日平均 200 ベクレルの放射性セシウムを摂取すると仮定しよう(上で見た、年間約 1 mSv になる例だ)。 すると、セシウムの平衡量は、143 × 200 = 28600 ベクレルになる。 この人の体重が 70 kg だとすると(←ちょっと重すぎる気がするけど、ICRP の標準値に合わせた)、体重 1 kg あたりの放射性セシウムの量は、28600 ÷ 70 ≒ 410 ベクレルになる。

放射性カリウムの「一定量」は体重 1 kg あたり 60 ベクレルだったことを思い出そう。 つまり、年間 1 mSv の内部被ばくを目指した場合、体内での放射性セシウムの平衡量は、放射性カリウムの量よりも数倍多くなるということがわかる。

「体内にもともとある放射性カリウムの量と、放射性セシウムの平衡量が(ベクレルで測って)だいたい等しくなる」という状況は、セシウムによる内部被ばくについて考える際の一つの目安になるだろう。 ICRP が想定した年齢ごとの体重を使って、そのようなセシウムの摂取量を求めると以下の表のようになる。

【セシウムの平衡量がカリウムの一定量とほぼ等しくなるための、一日あたりの放射性セシウムの摂取量】
年齢 3 ヶ月 1 歳 5 歳 10 歳 15 歳 成人
想定体重(kg) 6 9.8 19 32 55 70
1 日に摂取する放射性セシウム(Bq) 16 31 38 36 28 29

細かい数値にはほとんど意味がないので、ごく大ざっぱに、「一日平均で 30 ベクレル程度の放射性セシウムを摂り続けると、体内の放射性セシウムの量と放射性カリウムの量が(ベクレルで測って)だいたい同じになる」と思っていれば十分だ。 最初にも書いたように、これを「セシウムによる内部被ばくがどれくらい大きいか」を考えるための一つの目安にできるだろう。

「化学物質としてのセシウム」の影響

ところで、福島第一原子力発電所から来た放射性セシウムを摂取したことで、放射線の被ばくとは別に、化学物質としてのセシウムを摂りすぎたことによる健康への影響が出るのではないかという疑問があるかもしれない。 結論からいうと、その心配はまったくない。 そもそも体内には微量とはいえ、(安定な)セシウムがあり、今回の事故で新たに摂取する(放射性)セシウムの量は、それに比べると圧倒的に少なく無視できるからだ。
上の説明で十二分だが、念のため、具体的な数値をみておこう。

体重 70 kg の人の体内には約 0.0015 g のセシウムが存在するとされる(たとえば、「生体微量元素の役割について(web ページ)」を参照)。もちろん、そのほとんど全ては安定なセシウム(セシウム 133)である。

仮に無茶苦茶な人がいて(成人だとする)、一日に 2000 Bq ずつの放射性セシウムをずっと摂取し続けたとしよう(今の日本では、どんなにがんばって汚染された非流通食品を食べても、これだけの摂取は不可能)。 上の計算をたどれば、この人の年間の内部被曝の実効線量は 10 mSv 程度とわかる。 また、この人の体内の放射性セシウムの量は、なんと 30 万ベクレル程度ということになる。これは(放射性セシウムとしては)きわめて多い。

しかし、この約 30 万ベクレルの放射性セシウムの質量を計算してみると、なんと、わずか \(5 \times10^{-8}\ \rm g\) しかないのだ(「ベクレル・グレイ・シーベルト」に計算法がある)。 もともと体内にある約 0.0015 g と比べて 1 万分の 1 にも満たない。

つまり、年間の内部被ばくの実効線量が 10 mSv にも及ぶほど、大量に放射性セシウムを摂取したとしても、体内での化学物質としてのセシウムの量はまったく変わらないと言っていい。 心配すべきは、化学物質としてのセシウムではなく、放射性物質としてのセシウムなのである。

付録:計算の詳細

セシウムで何シーベルトくらい被ばくするのか?」での実効線量の計算は簡単。 ICRP publ. 72 の表からの抜粋

【実効線量係数の例(経口摂取)単位は Sv/Bq 】
核種 半減期 3 ヶ月 1 歳 5 歳 10 歳 15 歳 成人
セシウム 134 2.06 年 2.6 × 10-8 1.6 × 10-8 1.3 × 10-8 1.4 × 10-8 1.9 × 10-8 1.9 × 10-8
セシウム 137 30.0 年 2.1 × 10-8 1.2 × 10-8 9.6 × 10-9 1.0 × 10-8 1.3 × 10-8 1.3 × 10-8

を、セシウム 134 とセシウム 137 について、0.4 対 0.6 で加重平均しただけである。


本題である、「セシウムは体に何ベクレルくらいたまるのか?」の計算にうつる。 以下では、大学学部一年レベルの数学の素養(ぼくの一年生の数学の講義の単位が取れるくらい)を仮定する。
まず、一定の流入がある場合の減衰の微分方程式の復習から。 ある量 \(x(t)\) の減衰率が \(\gamma\) で、一定の割合 \(r\) での流入があるなら、 \[\frac{dx(t)}{dt}=-\gamma\,x(t)+r \qquad\qquad(1) \] という微分方程式で記述できる。 初期条件を \( x(0)=0\) とした解は、 \[ x(t)=\frac{r}{\gamma}\bigl(1-e^{-\gamma\,t}\bigr) =\frac{r}{\log2}\,T\,\bigl(1-2^{-t/T}\bigr) \qquad\qquad(2) \] である。 ここで、 \(e^{-\gamma\,T}=1/2\) によって半減期 \(T\) を決めた。 減衰率 \(\gamma\) と半減期は \(\gamma\,T = \log2\) で結ばれている(対数はすべて自然対数)。
さて、口から摂取した放射性セシウムは、ほとんどがすぐに胃腸から吸収され、血液の中に溶け込んでいく。 その内、一定の割合は血液から直接腎臓に移り比較的すばやく体外に排出される。 残りのセシウムは筋肉などにいったん蓄積され、それから尿として排出される。

この過程の簡単なモデル化として、上の (1) で記述される変数が二つあり、それぞれの半減期が \(T_1\), \(T_2\) であるとする。 そして、流入 \(r\) は、二つの変数への流入 \(a_1\,r\), \(a_2\,r\) に振り分けられるとする。 もちろん、\(a_1+a_2=1\) である。 (注意:ここで言う「半減期」は放射性物質の減衰による半減期ではなく、生物学的なプロセスで体内の物質量が減ることによる半減期であることに注意。 そのことを強調するため「生物学的半減期」と呼ぶこともある。 なお、ここでの解析では、放射性セシウムの物理的な減衰の効果は無視している。それを考える必要があるほど精度のある計算ではないからである。)

よって、二つの変数を \(x_1(t)\), \(x_2(t)\) とすれば、微分方程式は、 \[\frac{dx_1(t)}{dt}=-\gamma_1\,x_1(t)+a_1\,r,\quad \frac{dx_2(t)}{dt}=-\gamma_2\,x_2(t)+a_2\,r \] であり(もちろん、 \(\gamma_1\,T_1 = \gamma_2\,T_2 = \log2\) )、(2) の解を二つ足し合わせれば、体全体の放射性セシウムの量は、 \[ x_\mathrm{total}(t)=x_1(t)+x_2(t)=\frac{r}{\log2}\Bigl\{a_1\,T_1\,\bigl(1-2^{-t/T_1}\bigr) +a_2\,T_2\,\bigl(1-2^{-t/T_2}\bigr)\Bigr\} \] と求められる。上のグラフ(のセシウムの量が増えていく範囲)はこれをプロットしたもの。

平衡量は、ここで \(t\uparrow\infty\) とした、 \[ \lim_{t\uparrow\infty}\,\,x_\mathrm{total}(t)=\frac{r}{\log2}(a_1\,T_1+a_2\,T_2) \] である(前述のように \(\log2\simeq0.69\) は自然対数)。

計算のための具体的なパラメターは、たとえば、IAEA TECDOC1009 "Dosimetric and Medical Aspects of the Radiological Accident in Goiania in 1997" (pdf file10.69 MBもとの IAEA のページ)の 35 ページの Table 4.3 にあり、以下のとおり。

【ICRP が仮定したパラメター】
年齢 3 ヶ月 1 歳 5 歳 10 歳 15 歳 成人
想定体重(kg) 6 9.8 19 32 55 70
係数 \(a_1\) - - 0.45 0.30 0.13 0.10
短い生物学的半減期 \(T_1\)(単位は日) - - 9.1 5.8 2.2 2
係数 \(a_2\) 1 1 0.55 0.70 0.87 0.90
長い生物学的半減期 \(T_2\)(単位は日) 16 13 30 50 93 110


なお、上で参照した IAEA の文献(29 ページ Table 4.1)には、新しいデータと動物実験にもとづいたセシウムの体内での動態モデルが紹介されている。 参考のため、そちらのモデルを使って体内のセシウムの平衡量を計算すると、以下のようになる。

【毎日 1 Bq の放射性セシウムを摂取し続けた際の体内の放射性セシウムの平衡量(0〜16 歳)】
体重の範囲(kg) 3〜6 7〜10 11〜15 16〜30 31〜40 41〜50 51〜60 61〜70
体内での総量(Bq) 15 22 28 41 54 63 71 79

【毎日 1 Bq の放射性セシウムを摂取し続けた際の体内の放射性セシウムの平衡量(成人)】
性別 成人男性 成人女性
体内での総量(Bq) 110 80

ICRP のモデルに基づいた本文での結果とは少々異なっている。 要するに、この程度(あるいは、もっと大きな)不定性は含んだ話だと理解すべきなのだと思う。

付録:放射性カリウムと放射性セシウムの比較

本文中で、体内に定常的に存在する放射性カリウムと放射性セシウムの量をベクレルで測って比較した。 もちろん、核種が異なる場合、体内の量が同じだからといって同じ健康被害を与えるとは言えない。

以下では、いくつかのデータを元にして、この点について考える。 本文にも書いたように、放射性カリウムと放射性セシウムが体内に定常的に存在する場合、ベクレルで測った量が等しければ、体に与える影響も大ざっぱには等しいとというのが結論である。


体内での分布:
カリウムとセシウムは化学的性質が似ているので、体内でほぼ同じように(一様に)分布すると考えられる。 これについては認めることにする。
実効線量係数:
カリウム 40 は自然界に普通に存在する放射性物質である。 仮に、人工的に作った(安定なカリウム原子核を含まない)純粋なカリウム 40 の混ざった食物を摂取したとすると、余分な内部被ばくが生じる。 その内部被ばくの影響を全身に浴びた線量に換算するのが実効線量係数である。

再び ICPR publ. 72 から、セシウムのデータとあわせて引用しよう。

【実効線量係数の例(経口摂取)単位は Sv/Bq 】
核種 半減期 3 ヶ月 1 歳 5 歳 10 歳 15 歳 成人
カリウム 40 1.28 × 109 6.2 × 10-8 4.2 × 10-8 2.1 × 10-8 1.3 × 10-8 7.6 × 10-9 6.2 × 10-9
セシウム 134 2.06 年 2.6 × 10-8 1.6 × 10-8 1.3 × 10-8 1.4 × 10-8 1.9 × 10-8 1.9 × 10-8
セシウム 137 30.0 年 2.1 × 10-8 1.2 × 10-8 9.6 × 10-9 1.0 × 10-8 1.3 × 10-8 1.3 × 10-8

成人の値をみると、カリウム 40 の実効線量係数はセシウム 134 の 3 分の 1 程度だ。 ただし、この数字をそのまま(われわれの考えている状況に)使ってはいけない。 実効線量係数は、一定量の放射性物質を一気に摂取したことを想定し、それが、摂取してから後の(排出される、あるいは、減衰するまでの)長い期間にどれだけの被ばくを引き起こすかを示す数字である。 同量の放射性物質が単位時間あたりに体に及ぼす影響を比べるには、実効線量係数を半減期(実効半減期だが、この場合は生物学的半減期とみなしてよい)で割った量を比較する必要がある。

カリウムの生物学的半減期は、年齢にあまり依存せず、約 30 日とされる。 一方セシウムの生物学的半減期は大人では約 110 日であり、カリウムの 3 倍以上ある。 実効線量を(109 倍したものを)それぞれの半減期で割れば、

  カリウム 40: 6.2 ÷ 30 ≒ 0.21、 セシウム 134: 19 ÷ 110 ≒ 0.17、 セシウム 137: 13 ÷ 110 ≒ 0.12

となる。 カリウム 40 の及ぼす害は、セシウム 134 とほぼ等しい(細かく見ればやや大きい)ということになる。

つまり、ICRP の実効線量の表からは、体内の定常的なカリウム 40 の及ぼす影響は、(ベクレルで測って同量の)定常的なセシウム 134 の及ぼす影響とほぼ等しいと考えてよいという結論が得られる。

(注意:実効線量係数の年齢依存性をみると、低年齢では大小が逆転してカリウムの方が大きくなっている。 これはカリウムの生物学的半減期がほぼ年齢によらないのに対して、セシウムの半減期が大きく年齢によることから理解できる(要するに、そうやって計算しているということ)。)


放射線の種類とエネルギー:
実効線量係数は、それぞれの核種から出る様々な放射線が及ぼしうる害を一つの数値にまとめたものだった(くり返しになるが、「一つの数値にまとめる」ことそのものに問題はない。体は一つなのだから。議論がありうるのは「如何にまとめるか」である)。 より踏み込んで、カリウム 40、セシウム 134、セシウム 137 から出るガンマ線とベータ線を詳しく比較しておこう(と言っても、以下は単にデータを羅列するだけなので、普通の人は読んでも得るところは少ないと思う)。

【ガンマ線のエネルギー分布】
「アイソトープ手帳」から、三つの核種の出すガンマ線のエネルギーとその頻度を書き出してみる。 カリウム 40 からは比較的エネルギーの高いガンマ線が出るが、その頻度は小さい。

40K からの主な光子
エネルギー [MeV] 1.461
頻度 10.7%

137Cs からの主な光子
エネルギー [MeV] 0.0365 0.0321 0.662
頻度 1.3% 5.8% 85.1%

134Cs からの主な光子
エネルギー [MeV] 0.563 0.569 0.605 0.796 0.802 1.365
頻度 8.4% 15.4% 97.6% 85.5% 8.7% 3.0%

【ガンマ線のエネルギーの平均】
一回の崩壊で放出されるガンマ線のエネルギーの平均値は、

  カリウム 40: 0.16 MeV、 セシウム 134: 1.6 MeV、 セシウム 137: 0.57 MeV

である(最後にあげる米国 ESD の資料の数値を使った)。カリウム 40 が特に小さい。

【ベータ線の種類と最大エネルギー】
「アイソトープ手帳」から、三つの核種の出すベータ線のエネルギーの最大値とその頻度を書き出してみる。 なお、ベータ線のエネルギーは確定しておらず、ゼロから最大値までの範囲に分布する。 表を眺めるだけで、カリウム 40 からのベータ線のエネルギーが高いことがわかる。

40K からの主なベータ線
エネルギー [MeV] 1.311
頻度 89.1%

137Cs からの主なベータ線
エネルギー [MeV] 0.514 1.176
頻度 94.4% 5.6%

134Cs からの主なベータ線
エネルギー [MeV] 0.086 0.415 0.658
頻度 27.3% 2.5% 70.2%

【ベータ線のエネルギーの平均】
セシウム 137 の平均エネルギーに誤りがあったので訂正しました.申し訳ありませんでした。(2011年12月29日)
一回の崩壊で放出されるベータ線のエネルギーの平均値は、

  カリウム 40: 0.52 MeV、 セシウム 134: 0.16 MeV、 セシウム 137: 0.19 MeV

である(セシウム 137 の最大値が 0.514 MeV, 1.176 MeV のベータ線の平均エネルギーは、それぞれ、0.174 MeV, 0.416 MeV なので、全体としての平均値は、0.174 MeV × 0.944 + 0.416 MeV × 0.056 ≒ 0.19 MeV となる)。 カリウム 40 からのベータ線のエネルギーの平均値が飛び抜けて高いことがわかる。

【総合すると・・】
エネルギーの平均値を考えると、ベータ線についてはカリウム 40 が高く、ガンマ線についてセシウム 134 が高い。 内部被ばくの場合、ベータ線はほぼ全てが寄与し、ガンマ線は(体の外に出て行くので)半分くらいが寄与する。 そういった効果を合わせると、上で実効線量係数から導いた「内部被ばくへの寄与はカリウム 40 がもっとも大きい」という結論と整合するはずだ。

平均値ではなく、具体的なエネルギー分布を見れば、もちろん、カリウム 40、セシウム 134、セシウム 137 の出す放射線は微妙に異なる。 ただ、その微妙な相違が生体への影響を大きく変えると考える理由はないように思う。


放射線のエネルギーの平均値については、 Radiological and Chemical Fact Sheets to Support Health Risk Analyses for Contaminated Areas(web ページ) (Environmental Science Division, U.S. Department of Energy) を参照した。 また、より詳しいデータは日本原子力研究開発機構の「核データの表」(web ページ)で見ることができる。

目次へ


このページを書いて管理しているのは田崎晴明(学習院大学理学部)です。 申し訳ありませんが、ご質問やご意見は(Twitter ではなく) hal.tasaki.h@gmail.com 宛てのメールでお願いします。
リンクはご自由にどうぞ。いろいろな人に紹介していただければ幸いです。 目次の URL は、http://www.gakushuin.ac.jp/~881791/housha/です(URL をマウスでおさえて「リンクをコピー」してください)。
このページの各項目に直接リンクするときには、上の目次の項目をマウスでおさえて「リンクをコピー」してください。